近日,陕西省科学技术厅公布了2023年度陕西省科技计划项目资助结果,生命科学与医学部26项申请项目获得资助,资助经费共297万元,其中关锋教授申请的“糖组学与糖生物学创新团队”获得陕西省重点科技创新团队,赵鹏教授申请的“植物分子生态学”获得陕西省杰出青年科学基金项目资助。
糖组学与糖生物学创新团队
糖组学与糖生物学创新团队由生命科学学院的科研人员组成,以关锋教授为团队学术带头人,团队主要在开发糖组和糖蛋白组分析新技术,挖掘肿瘤发生发展过程中特征性糖链和糖蛋白,阐明肿瘤细胞通过外泌体上的特征糖链/糖蛋白塑造肿瘤微环境并促进肿瘤发生发展的功能机制等方面进行攻关。

关锋,教授,博士生导师,中国生物工程学会糖生物工程专业委员会副主任,陕西省生物技术与生化工程重点实验室主任;陕西省高层次人才(2017年),陕西省杰出青年(2021年)。致力于研究糖链修饰异常在肿瘤发生发展过程的分子调控机制及生物学功能,取得了系统性创新成果,近五年发表文章30余篇,授权专利6项,获张树政糖科学奖-优秀青年奖(2021年),陕西省高校科学技术研究优秀成果奖一等奖(2021年)。
团队主要依托陕西省生物技术与生化工程重点实验室开展研究工作。团队现拥有国家级人才项目获得者1人,省部级人才项目获得者3人,近五年,团队成员以第一作者或通讯作者在Nat Methods, Nat Chem Biol, Nat Commun, Leukemia,J Extracell Vesicles, Chem Commun, J Pineal Res,Haematologica,Redox Biology,Anal Chem等期刊共发表论文60余篇,授权国家发明专利6项,出版专著1部。主持国家级、省部级和各类研发项目30余项,科研经费1200多万元。

边阳阳,教授,博士生导师,德国慕尼黑工业大学(洪堡学者),国家海外优秀青年人才计划,陕西省高层次青年人才。在Nat Methods, Nat Chem Biol, Nat Commun, Anal Chem等发表文章。

李想,教授,博士生导师,美国Fred Hutch研究所(博士后),陕西省高层次青年人才;在Blood, Haematologica (×2), Blood Cancer J等发表文章30余篇。

张英博士,副教授,硕士生导师

谭增琦博士,副教授,硕士生导师

雷蕾博士,副教授,硕士生导师
陕西省杰出青年科学基金项目

赵鹏,教授,博士生导师,长期从事植物分子生态学与群遗传学的研究工作。
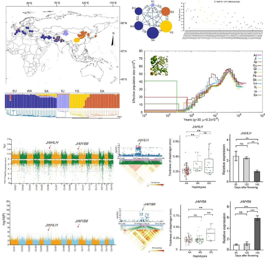
多年来,研究团队以世界重要经济树种胡桃属植物为研究模型,开展生态遗传进化和群体基因组学研究,将分子生物学技术和方法应用到森林树种生物多样性和演化历史研究中,更好地揭示了森林植物如何适应生态环境变化的遗传学机制,推动了林木遗传驯化机制及资源生物持续利用的分子基础研究。先后主持国家自然科学基金项目3项;澳门正规电子游戏平台“优秀青年学术骨干支持计划”1项;在Mol Phylogenet Evol、Mol Ecol Resour、Hortic Res、PLoS Genet、Ann Forest Sci等期刊发表论文60余篇, 出版英文专著1部,副主编国家十二五规划教材《植物学实验》1部;曾受教育部国家建设高水平大学公派研究生项目资助赴美国普渡大学(Purdue University)留学,入选陕西省首届“秦岭生态环保青年学者”,兼任陕西省植物学会副秘书长、西北植物学报青年编委等。

陕西省重点科技创新团队是以科技领军人才或高层次技术专家为核心,以团队协作为基础,以高水平创新平台为依托,以攻克陕西经济社会发展的重大科技问题为目标,开展研发活动的创新群体。启动实施首批创新团队以来,生命科学与医学部共有5个团队入选,团队负责人分别为郑晓辉教授(2013年)、齐晓光教授(2018年)、陈富林教授(2019年)、梁海华教授(2019年)和关锋教授(2023年)。陕西省杰出青年科学基金资助在我省从事基础研究和应用基础研究,并在理论或技术上已取得突出成绩的青年学者,自主选择研究方向开展创新研究,促进受资助者快速成长为学科领军人才并进入国家高层次人才计划行列。2018年启动实施省杰出青年科学基金项目以来,生命科学与医学部共有3位教师获得者,分别为郭松涛教授(2018年)、关锋教授(2021年)和赵鹏教授(2023年)。